
Development of a Novel Influenza A Standard Operating Procedure to Fulfill Public Health Reporting Requirements
Robust infectious disease surveillance, including rapid subtyping of influenza A, is essential for early detection, containment, and public health reporting of novel viral threats.
Historical accounts of infectious disease reporting in the US are documented in a 1990 Morbidity and Mortality Weekly Report (MMWR), which outlines the progression of events leading to the current reporting requirements. In 1833, Michigan mandated the reporting of specific contagious diseases, and by 1901, all 45 states had notification requirements of select conditions in place.1 The 1916 poliomyelitis epidemic and 1918 influenza pandemic increased public interest in reporting cases, leading to all states participating in national morbidity reporting by 1925.1 Presently, all US states and territories are required to regularly report specific infectious disease data to public health authorities.2,3
The CDC collaborates with state legislatures to determine which contagious conditions are required to be reported at a national level through the National Notifiable Disease Surveillance System (NNDSS).4 Each state has its own laws and regulations that mandate the reporting of certain infectious diseases based on recommendations from the CDC and the Council of State and Territorial Epidemiologists.5,6 The legislatures enact these laws and vary from state to state. State health departments are responsible for implementing these laws and collecting data on reportable diseases from health care providers, laboratories, and other entities. States voluntarily submit cases of notifiable diseases to the CDC. This data is considered provisional and subject to change as additional information becomes available.5 The CDC coordinates with state health departments to ensure consistent and accurate reporting. They provide guidance, support, and resources to help states meet reporting requirements. CDC analyzes the data collected from states and disseminates it through various channels, such as weekly and annual reports. This information is used to monitor disease trends, detect outbreaks, and inform public health interventions.3,4
The Ohio Department of Health’s (ODH) “Infectious Disease Control Manual” (IDCM) is the state’s reference for Ohio’s local health departments, hospitals, laboratories, and medical personnel. The ODH IDCM provides information on communicable diseases, reporting requirements, and infection control recommendations.7 Reportable diseases are separated into 3 classes (A, B, and C) to signify the urgency of reporting. Class A reportable conditions encompass diseases of major public health concern due to the severe nature of the disease or the likelihood of epidemic transmission and require immediate notification to the individual’s local health department via telephone upon recognition of a case, a suspected case, or a relevant positive laboratory result.8 Examples of ODH class A reportable conditions include anthrax, measles, plague, and novel viral infections.
Novel influenza A infection or suspicion of infection is considered a significant viral infection of concern and a class A reportable condition both in Ohio and nationally because these human infections with novel influenza A viruses are different from currently circulating strains.5,8-10 Influenza A strains are subclassified by the presence of two surface antigens: hemagglutinin (H) and neuraminidase (N). H antigens are responsible for binding to host cell receptors, while N antigens facilitate the release of new viruses from infected host cells.11,12
There are 18 different H subtypes, with H1, H2, and H3 most commonly found in humans. H5 and H7 can infect mammals, including humans, and can cause severe disease in birds. When human influenza viruses genetically recombine with non-human strains, a new strain appears that may be transmissible from person to person. The H1-2009 influenza A virus is an example of this phenomenon and occurred when swine, bird, and human influenza A H1 strains genetically combined, creating a novel strain that caused the 2009 pandemic.13 So, by definition, novel influenza A strains in humans are subtyped as nonhuman in origin (eg, avian, swine) or are untypeable by conventional tests due to genetic reassortment between animal and human strains.9 Current influenza strains circulating in the US for the 2024-2025 flu season are influenza A H1N1–2009 and influenza A H3N2.15
In late March 2024, a US outbreak of avian flu in dairy cows occurred, with the first cases of human infection reported at the beginning of April.16,17 This H5N1 strain has been the dominant circulating strain in wild birds for many years, with occasional outbreaks appearing in commercial and backyard bird flocks, and has affected 162,586,638 poultry as of 2/18/2025.17 This strain also infects wild terrestrial and marine animals, along with domesticated animals such as domestic cats.17,18
The CDC has determined that the risk to the general population is low, but for those who work with infected animals, the risk is higher. At the time of this publication, the CDC reports 64 confirmed total human cases in the U.S. with one associated death.17 Currently, there have been no reports of human-to-human H5N1 avian influenza A transmission.15,17-19
Since novel influenza A infection or suspected infection is a class A reportable in Ohio, how do healthcare facilities and laboratories identify these cases? The ODH IDCM defines a case as a person with “an illness compatible with influenza virus infection (fever >100°F, with cough and/or sore throat).9” Laboratory criteria for diagnosis are “a human case of infection with an influenza A virus subtype that is different from currently circulating human H1 and H3 viruses.9” With the H5N1 avian strain causing human cases, public health agencies, including the CDC, have heightened emphasis on identifying possible cases.
In January 2025, the CDC released an official health advisory urging clinicians and laboratories to expedite subtyping of suspected novel influenza strains.20 CDC recommended “all influenza A positive respiratory specimens from hospitalized patients, especially those in an ICU, be subtyped for seasonal influenza A viruses (H1N1 and H3N2) as soon as possible following admission - ideally within 24 hours….”20
Barriers to novel influenza A identification include determining the at-risk patient population, detecting possible cases in near-real time, and providing timely notification to the right people to take action to prevent the spread of illness. To address this challenge, our medical center utilized a multi-prong strategy by engaging our infection prevention and control software partner, VigiLanz Infection Prevention Pro (Inovalon, Bowie, MD, USA, 2025), collaborating with laboratory services, and maintaining frequent communication with ODH.
Our medical center uses three separate PCR-based influenza tests: Biofire Respiratory Panel 2.1 (bioMérieux, Marcy l’Etoile, France), Xpert Xpress CoV-2/Flu/RSV plus (Cepheid, Sunnyvale, CA, USA), and ID NOW Influenza A & B 2 (Abbott Laboratories, Abbott Park, IL, USA). The Xpert Xpress and ID NOW are rapid tests for use in urgent care and emergency departments, while Biofire’s more comprehensive respiratory viral panel (RVP) is utilized for inpatients and medically complex outpatients.
While all PCR-based influenza tests provide a positive or negative result for influenza A, the Biofire has additional subtyping results for H1, H1-2009, and H3 strains (Figure 1A). In August 2024, through routine surveillance, a patient’s RVP results were reported as follows: Influenza A positive, H1 negative, H1-2009 negative, H3 negative (Figure 1B). At this time in Ohio, regional agricultural fairs facilitated human interaction with a variety of farm animals from across the region. We contacted ODH for guidance, and the state laboratory collected an additional patient sample for influenza A subtyping. Subsequently, ODH requested that patients with this influenza A result be considered a possible novel influenza A case and treated as a class A reportable disease.
At that time, our infection prevention and control (IPC) team worked with an Inovalon Infection Prevention clinician to develop a method to identify patients with an influenza A positive, subtype negative RVP result utilizing our surveillance software.
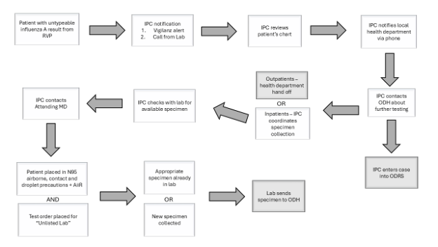
With the 2024-2025 influenza season in full swing and human avian influenza cases increasing, the medical center’s IPC program developed a novel influenza A standard operating procedure (SOP) to assist infection preventionists (IPs) with quickly identifying suspect cases, providing specimen collection instructions for ODH testing and patient management (Figure 2).
To comply with the January 2025 CDC request to subtype influenza strains, particularly for intensive care unit patients, IPs review all patients admitted for influenza A without an RVP test result utilizing the provided CDC criteria to determine if subtype testing should occur.20 Artificial intelligence (AI) rule-based detection methods were developed to identify admitted inpatients with influenza, including those without test results performed at our facility (Table 1).
The surveillance software system emails specific IPC staff notifications for these patients in real-time, allowing for real-time notification and review.
In conclusion, our medical center’s IPC program utilized surveillance software, coordinated with the laboratory department, and communicated with state and local health authorities to quickly develop an SOP to identify and manage potential novel influenza A cases. The SOP standardizes how our medical center complies with ODH reporting requirements and ensures that infection prevention staff are prepared to manage a suspected case on any given day. Additionally, this SOP was designed to be adaptable to address emerging infectious diseases that our infection prevention program may encounter in the future. To date, no reported cases have tested positive for avian or novel influenza A virus.
References
- Mandatory Reporting of Infectious Diseases by Clinicians. MMWR Morb Mortal Wkly Rep. 1990;39(RR-9):1-11, 16-17.
- Kohlman S. National Conference of State Legislatures. December 16, 2024. Accessed February 5, 2025.
- Public Health Data Authority. CDC. November 18, 2024. Accessed February 5, 2025.
https://www.cdc.gov/data-modernization/php/policy-standards/index.html?form=MG0AV3 - National Notifiable Diseases Surveillance System (NNDSS). CDC. November 20, 2024. Accessed February 5, 2025.
https://www.cdc.gov/nndss/about/index.html - Adams DA, Thomas KR, Jajosky RA, et al. Summary of Notifiable Infectious Diseases and Conditions — United States, 2015. MMWR Morb Mortal Wkly Rep. 2017;64:1-143.
- Council of State and Territorial Epidemiologists. About CSTE. Accessed February 5, 2025.
https://www.cste.org/page/about-cste - Infectious Disease Control Manual (IDCM). Ohio Department of Health. Accessed February 12, 2025.
https://odh.ohio.gov/know-our-programs/infectious-disease-control-manual - Know your ABCs: A quick guide to reportable infectious diseases in Ohio. Ohio Department of Health. From the Ohio Administrative Code Chapter 3701-3. Effective August 1, 2019.
- Ohio Department of Health. Influenza A, Novel Virus Infection. Infectious Disease Control Manual (IDCM). November 2023. Accessed February 12, 2025.
https://odh.ohio.gov/know-our-programs/infectious-disease-control-manual - Novel Influenza A Virus Infections 2024 Case Definition. CDC. September 29, 2024. Accessed February 12, 2025.
https://ndc.services.cdc.gov/case-definitions/novel-influenza-a-virus-infections/ - Matrosovich MN, Matrosovich TY, Gray T, Roberts NA, Klenk HD. Neuraminidase is important for the initiation of influenza virus infection in human airway epithelium. J Virol. 2004;78(22):12665-12667.
- Gamblin SJ, Vachieri SG, Xiong X, Zhang J, Martin SR, Skehel JJ. Hemagglutinin Structure and Activities. Cold Spring Harb Perspect Med. 2021;11(10):a038638.
- The 2009 H1N1 Pandemic: Summary Highlights, April 2009–April 2010. CDC. Updated June 16, 2010. Accessed February 10, 2025.
https://archive.cdc.gov/www_cdc_gov/h1n1flu/cdcresponse.htm - Shao W, Li X, Goraya MU, Wang S, Chen JL. Evolution of Influenza A Virus by Mutation and Re-Assortment. Int J Mol Sci. 2017;18(8):1650.
- Weekly US Influenza Surveillance Report: Key Updates for Week 1, ending January 4, 2025. CDC. January 10, 2025. Accessed February 18, 2025.
https://www.cdc.gov/fluview/surveillance/2025-week-01.html#cdc_data_surveillance_section_1-summary - Avian Influenza (Bird Flu) – Avian Influenza Type A. CDC. December 20, 2024. Accessed February 18, 2025.
https://www.cdc.gov/bird-flu/about/avian-influenza-type-a.html - Avian Influenza (Bird Flu) – H5 Bird Flu: Current Situation. CDC. February 18, 2025. Accessed February 20, 2025.
https://www.cdc.gov/bird-flu/situation-summary/data-map-commercial.html - US Department of Agriculture. Detection of Highly Pathogenic Avian Influenza in Mammals. February 11, 2025. Accessed February 20, 2025.
https://www.aphis.usda.gov/livestock-poultry-disease/avian/avian-influenza/hpai-detections/mammals - CDC Activities and Accomplishments to Date in 2024–2025 H5 Bird Flu Response. CDC. January 17, 2025. Accessed February 18, 2025.
https://www.cdc.gov/bird-flu/spotlights/h5n1-response-01172025.html - Health Alert Network (HAN) Health Advisory: Accelerated subtyping of influenza A in hospitalized patients (CDCHAN-00520). CDC. January 16, 2025.
https://www.cdc.gov/han/2025/han00520.html
Newsletter
Stay prepared and protected with Infection Control Today's newsletter, delivering essential updates, best practices, and expert insights for infection preventionists.






